Пн-ПТ: 10:00-18:00
Сб-Нд: Вихідний

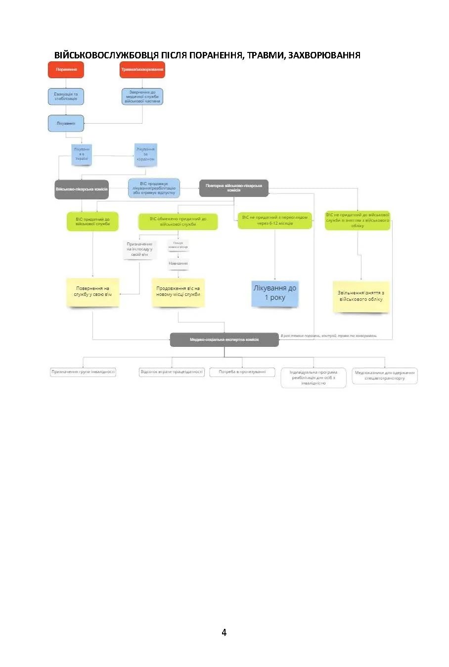
Довідник розроблений для військовослужбовців Збройних Сил України, які отримали поранення, травми чи захворювання під час військової служби. Якщо ти опинився в такому становищі, він стане твоїм помічником. Проаналізувано шлях, який доводиться долати після отримання травми, поранення чи захворювання. Лікування, реабілітація проходження військоволікарської комісії та медико-соціальної експертної комісії тощо. Все це супроводжується великою кількістю бюрократичних процедур, які можна полегшити. В довіднику зібрана корисна для інформація: -як отримати направлення на лікування, реабілітацію чи оздоровлення, -що важливо під час проходження лікування, військово-лікарської та медикосоціальної експертної комісії, -які пільги та грошові виплати тобі належать, -які документи потрібно отримати і до кого за ними звертатись